天津红桥区关于调整常态化核酸检测服务运行安排的公告

》》》红桥区关于调整常态化核酸检测服务运行安排的公告
为进一步方便群众进行核酸检测,现对红桥区常态化核酸检测点运行安排进行如下调整:
一、和苑街24小时采样点调整为康和园社区核酸采样点,位于康和园小区南门门口;铃铛阁街24小时采样点调整为康华里常态化采样点,位于怡华路康华里小区门口。
二、为落实采样点环境消杀工作,杜绝交叉感染,24小时采样点将在运行期间开展消杀工作,消杀期间暂停提供采样服务。相邻的24小时采样点白天将错时开展消杀,居民可就近前往其采样点采样。其他常态化采样点消杀工作安排在非服务时段,不影响居民采样。
三、红桥区开展区域核酸检测时,检测区域内的常态化采样点位运行将按以下原则调整:区域检测前一天,24小时采样点调整为23:00结束,其他常态化采样点正常运行;区域检测当天,所有常态化采样点暂停开放,并根据区域检测情况安排部分采样点将作为补漏点位开放,具体安排将在美丽红桥公众号发布。
红桥区常态化核酸采样点地址和服务时段见附件,具体以各采样点公示为准。红桥区疫情防控指挥部将根据常态化核酸采样点实际运行情况,适时调整优化常态化核酸采样点位置和服务时段,请广大居民关注常态化核酸检测点最新公告。
特别提醒广大市民,采样时,请全程规范佩戴口罩,按现场指引有序排队,与他人保持 1 米以上合理距离,不插队、不交谈、不聚集,采样结束后迅速有序离开;48小时内接种过新冠病毒疫苗的人员,暂缓进行核酸检测;曾出现核酸检测结果异常的应向工作人员报备后单管检测;出现发热、干咳、乏力、咽痛、嗅(味)觉减退、腹泻等症状的市民,要主动到发热门诊就诊。
红桥区疫情防控指挥部
2022年10月9日
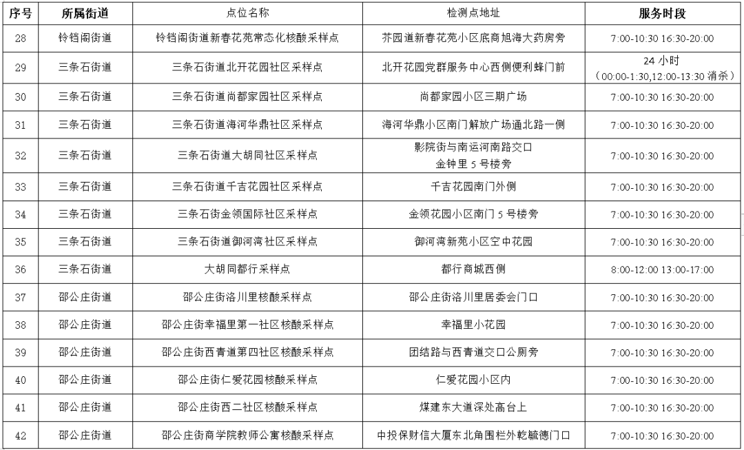
红桥区常态化核酸检测采样点汇总表
273
138
205
88
90
191
125
88
87
86 版权所有 Copyright©2022 生活百科 版权所有
联系邮箱:baike#shbk.net